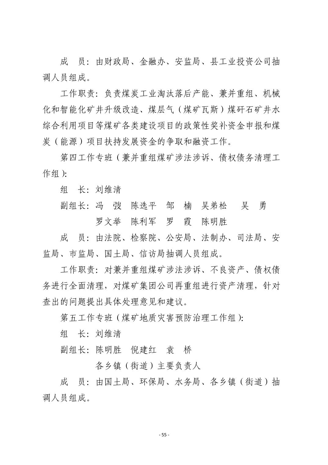
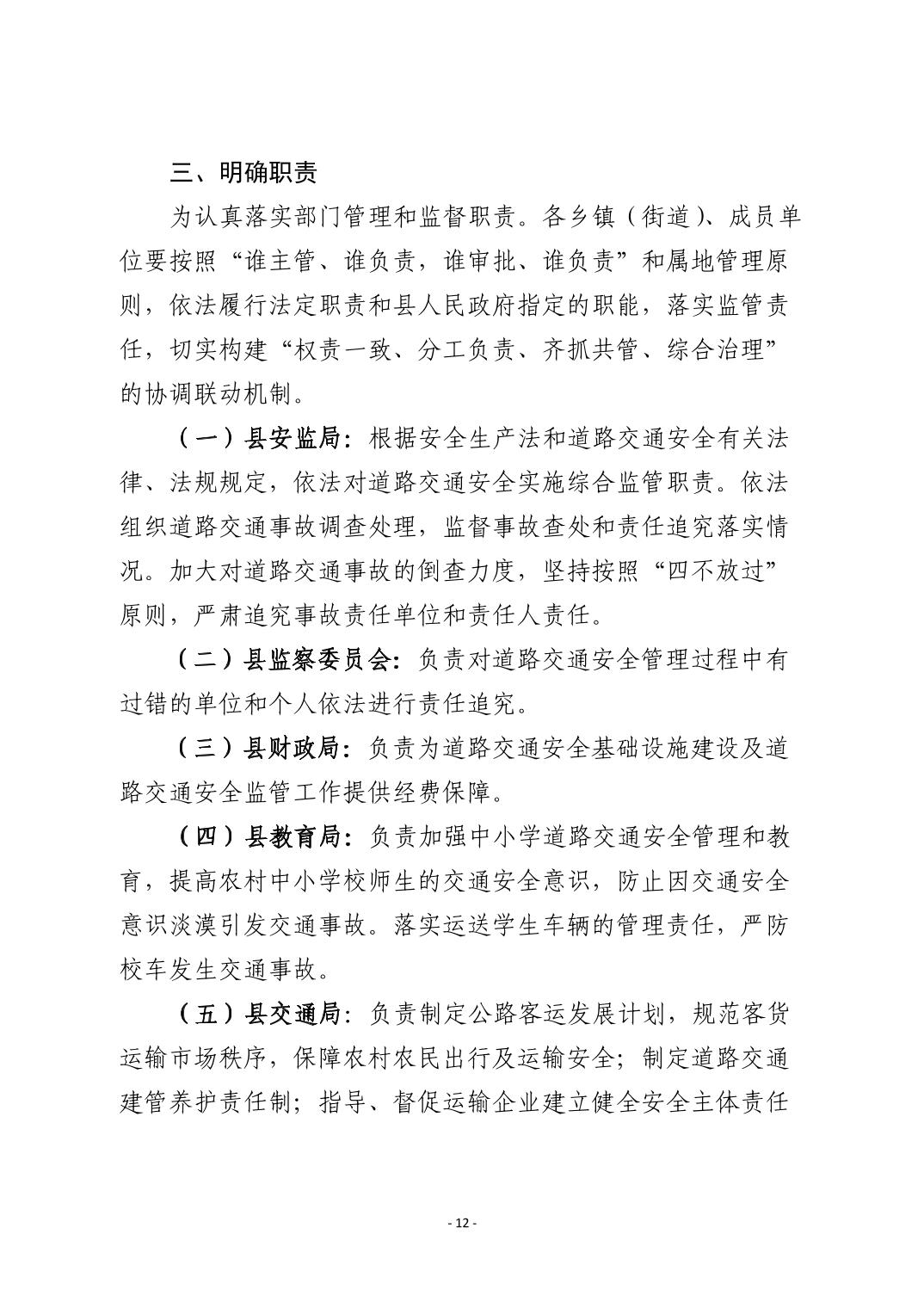
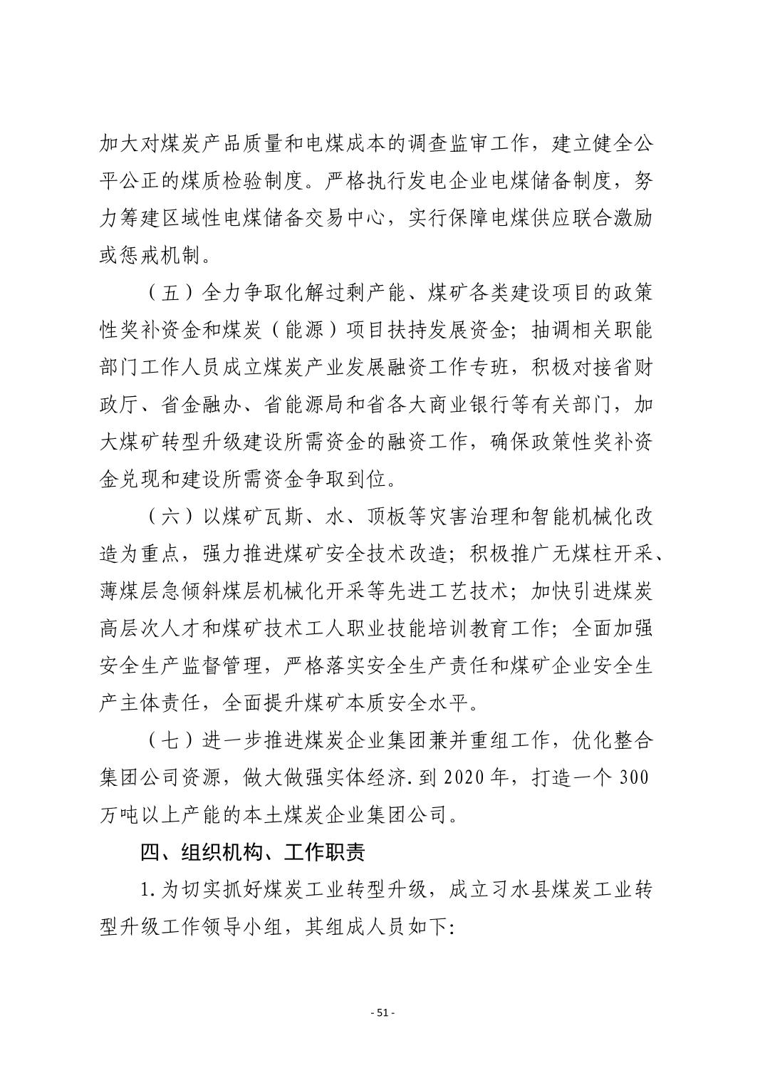
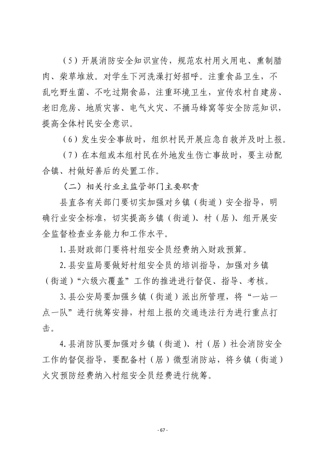
无障碍浏览
无障碍浏览
 | 
关怀版
 | 
中国政府网 | 贵州省人民政府 | 遵义市人民政府  
您当前所在的位置: 首页 > 政务公开 > 政府公报 > 2018年政府公报
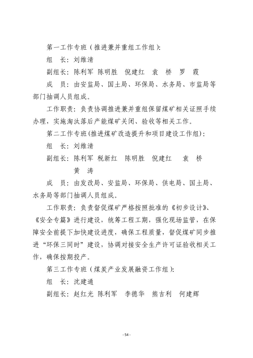
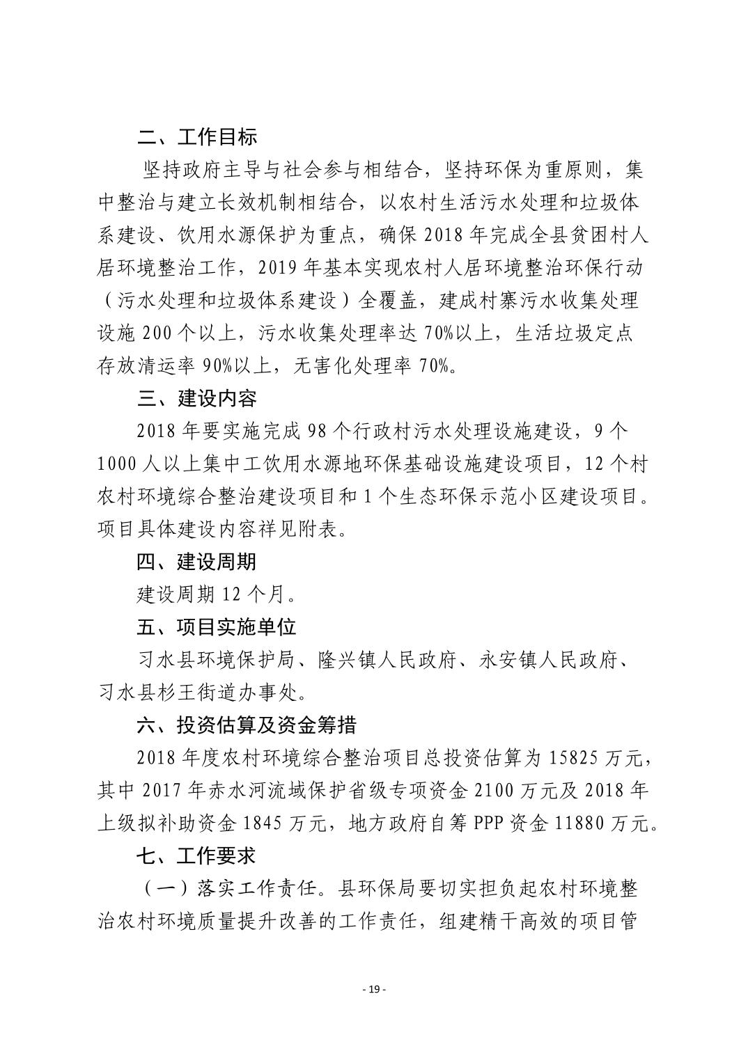
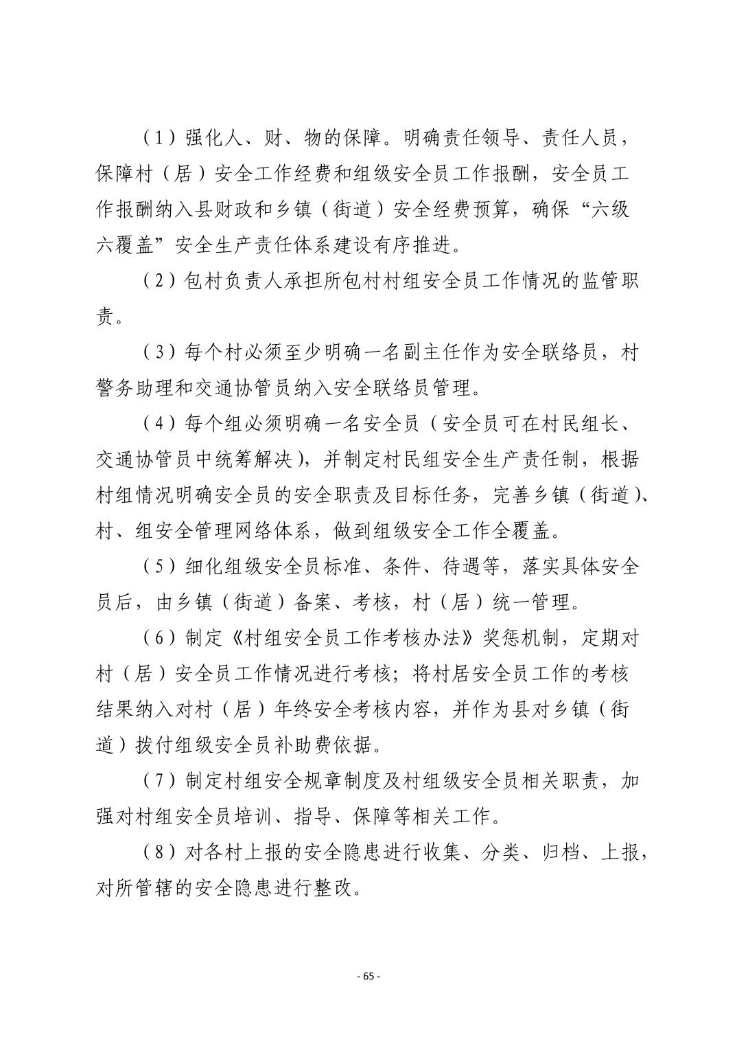
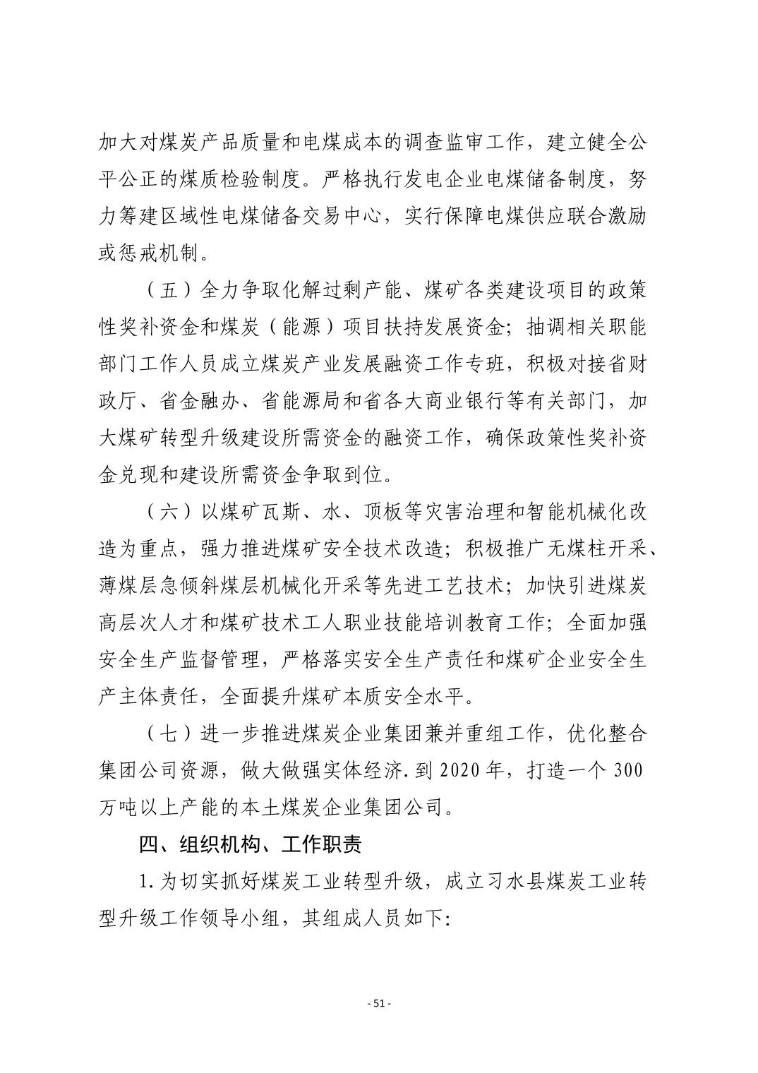
习水县人民政府公报2018年第一期
字号:


扫一扫在手机打开当前页面

上一篇:
下一篇:

电脑版 | 移动版