86036612
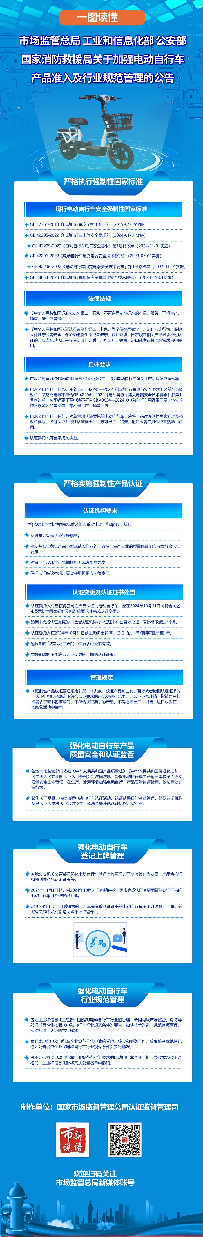
一图读懂 | 市场监管总局 工业和信息化部 公安部 国家消防救援局关于加强电动自行车产品准入及行业规范管理的公告
20
习水县市场监督管理局
2024-11-07 11:06:39
无障碍浏览
|
关怀版
市场监督管理局
单位职责
领导之窗
机构设置
政策文件
政务服务
政府信息公开
依申请公开
互动交流
一图读懂 | 市场监管总局 工业和信息化部 公安部 国家消防救援局关于加强电动自行车产品准入及行业规范管理的公告
发布时间:
字体:
小
中
大
索引号
000014349/2024-1503107
主题分类
发布机构
发文日期
2024年11月07日
文号
是否有效
标题
一图读懂 | 市场监管总局 工业和信息化部 公安部 国家消防救援局关于加强电动自行车产品准入及行业规范管理的公告
来源:国家市场监督管理总局
中央部委网站
关闭
民政部
监察部
公安部
国家民委
工业和信息化部
科技部
教育部
发展改革委
国防部
各省(市)网站
关闭
贵州省人民政府
上海市
天津市
重庆市
陕西省
吉林省
新疆维吾尔自治区
西藏自治区
广西壮族自治区
内蒙古自治区
青海省
甘肃省
云南省
广东
湖南
湖北
河南
山东
江西
福建
安徽
浙江
江苏
黑龙江
辽宁
山西
河北
北京
省内市州网站
关闭
贵安新区
黔西南州
黔南州
黔东南州
铜仁市
毕节市
六盘水市
安顺市
遵义市
贵阳市
区县政府网站
关闭
红花岗区
汇川区
赤水市
仁怀市
绥阳县
桐梓县
播州区
新蒲新区
湄潭县
凤冈县
余庆县
务川县
道真县
正安县
其他网站
关闭
贵视网
央视网
新华网贵州频道
人民网贵州频道
多彩贵州网
当代先锋网
电脑版
|
移动版